还有些制造企业的生产现场依然使用传统看板进行管理,通过传统看板管理会带来很多劣势,比如:
1、传统看板的工装架需制作,浪费人力物力,且易损坏。
2、不同种类的看板工装架非标准化,多个工装架摆放占地空间大,影响工厂整体美观。
3、传统看板信息需人工手写,字迹不清,数据不宜长久保存,且不能汇总整理分析。
4、通过人工统计和分析生产数据,不能及时掌握生产情况、无法及时传递,不能实现无纸化管理。
5、缺少生产线的完整信息反馈,这种滞后,很大程度上制约了企业管理措施的有效实施。

生产效率与企业发展息息相关,建立完善的车间流水线生产管理系统是产品生产的重要保障,生产管理看板是生产车间在精益化管理中执行最多的管理应用,看板管理有明确的可执行性,看板管理制定了标准可用性,它对于生产制造企业有非常重要的意义。

生产管理看板作为精准制造的重要组成部分,它提供了订单信号、目标产量、小时产量、实际产量、完成率和不良数等信息数据。大部分企业通过直接利用生产电子看板来对生产车间的现场进行管理,利用目视化管理,方便企业管理人员对车间生产现场进行把控,将原本不可见的内容可视化,有助于生产管理人员在第一时间内发现问题,解决问题。同时生产管理看板还可以帮助企业管理者有效控制生产成本,及时了解产品产量及库存的业务细节,发现存在的问题,避免库存积压,做到快速的市场反应。实现生产智能化、即时化、可视化的重要手段,整体提升企业的生产效率。
生产管理看板-产品介绍

生产管理看板-产品细节

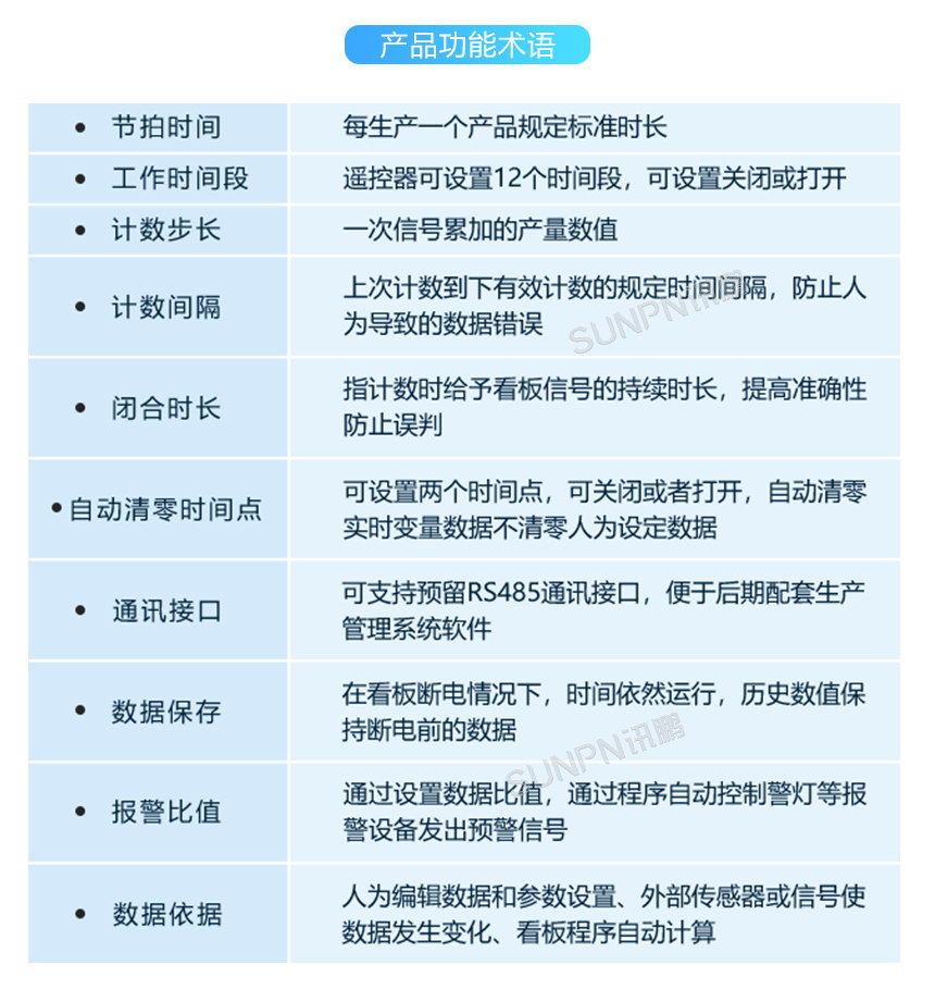
生产管理看板的功能说明:
1、时间、日期、星期:自动运行,遥控器编辑校正。
2、型号:遥控器编辑,固定输入。
3、目标产量:遥控器编辑,固定输入。
4、实际产量:光电开关计数,自动感应显示,实时更新(可设置步长和延迟时间)。
5、小时产量:显示每小时实际产量,一个一个累加,每小时自动清零。
6、不良数:通过按钮盒工手动触发,按钮被触发一次不良数加一(可设置步长和延长时间)
7、完成率:实际产量/目标产量*100%=完成率。
8、状态:获取SOP触发的状态信息显示,状态通过SOP软件后台添加
9、状态指示灯:通过状态按钮盒人工手动触发,那种按钮被按下,看板上相对应的指示灯亮起,第二种状态被触发时上一种状态指示灯熄灭,看板只会显示一种状态,不可多状态同时显示。
生产管理看板-安装方式
生产管理看板-系统架构



生产管理看板-系统优势
生产管理看板-定制指导



生产管理看板-显示端硬件

生产管理看板-案例展示




| 尺寸 | 800*500*100(MM) | ||
| 边框 | 铝合金边框 | ||
| 面板 | 有机玻璃 | ||
| 数据显示 | 3寸红数码管 | ||
| 电源接口 | 三脚插头 | ||
| 安装方式 | 吊顶安装 | ||
| 呼叫方式 | 有线按钮盒 | ||
-
LED生产管理系统解决方案下载
讯鹏简介
发展历程
讯鹏优势
荣誉资质
公司团队
渠道合作
工业平板电脑
手持加固平板
PDA移动终端
ESD防静电终端
监测告警终端
数采组网终端
方案
防静电系统
ESOP系统
安灯系统
看板系统
环境监控系统
PTL仓储亮灯系统
MES系统
ESD防静电系统
ESOP系统
安灯呼叫系统
生产管理系统
工业智能终端
PTL仓储亮灯系统
自助咨询
线上购买
工具软件
售后服务
人才理念
员工风采
招聘岗位
公司新闻
行业知识
行业资讯









